Soal Dan Jawaban Materi Rea. Pencemaran lingkungan dapat dibedakan menjadi tiga jenis yaitu pencemaran. Soal dan Kunci Jawaban Materi IPA Pencemaran Lingkungan. Pengertian Review Text Dalam Bahasa Inggris Materi Tujuan dan Contohnya. Muhammad Endi 921 PM Kelas VII Soal IPA SMPMTs.
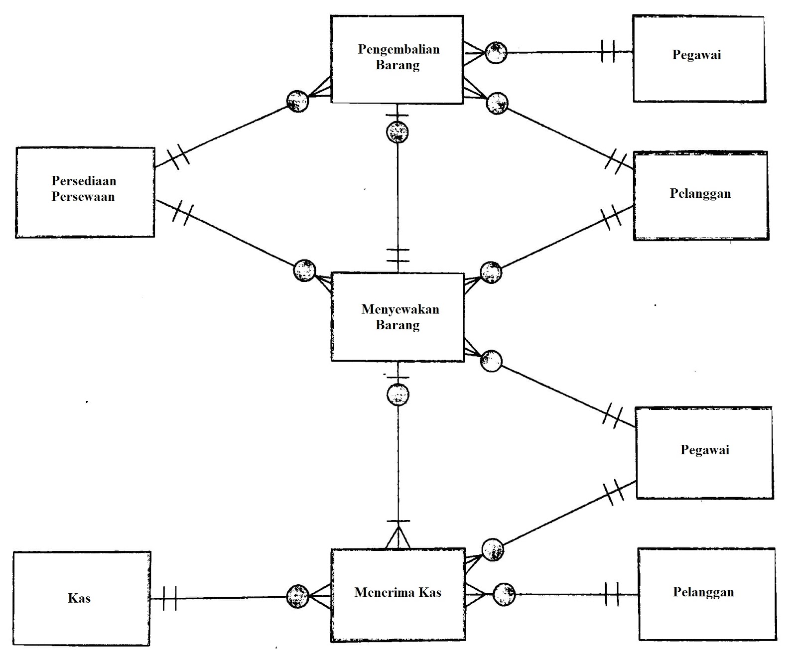
Diskusi Siklus Produksi From id.scribd.com
Belajar Biologi Teori Mutasi untuk Materi Dasar SMA. Apa kandungan telur dan daging ayam yang berguna bagi tubuh manusia. Contoh soal penjas pjok tentang materi renang kali ini sudah dilengkapi jawabannya. Pencemaran lingkungan dapat dibedakan menjadi tiga jenis yaitu pencemaran. Bahasa Jawa Tembung Andhahan. Contoh soal tes perangkat desa dan kunci jawaban perangkat desa ini lah yang menjadi fokus bahasan kita kali ini.
Kali ini ilmu hexa akan memberikan contoh soal dari materi kearifan lokal dan pemberdayaan komunitas.
Contoh soal penjas pjok tentang materi renang kali ini sudah dilengkapi jawabannya. Berbeda dari Seleksi CPNS Sebelumnya Ini Aturan yang belum Pasti Dipakai Lagi Pada CPNS 2021. 1422021 Berikut ini ada beberapa contoh soal serta jawaban seperti dikutip pada buku Super Diktat CPNS yang disusun oleh Tim Kompas Ilmu. Contoh soal penjas pjok tentang materi renang kali ini sudah dilengkapi jawabannya. Apa sebabe tembung andhahan uga kasebut tembung rimbangan. Pilihlah salah satu jawaban yang merupakan perlawanan kata dari soal.
Source: ilmusosial.id
Contoh soal tes perangkat desa dan kunci jawaban perangkat desa ini lah yang menjadi fokus bahasan kita kali ini. Pengertian Review Text Dalam Bahasa Inggris Materi Tujuan dan Contohnya. Pilihlah salah satu jawaban yang merupakan perlawanan kata dari soal. Kunci Jawaban Kelas 5 Tema 6 Halaman 128 - 134 Materi Subtema 2. Soal dan Jawaban Sistem Organisasi Kehidupan Kelas 7 Kurikulum 2013 No.
Source: id.scribd.com
Pengertian Review Text Dalam Bahasa Inggris Materi Tujuan dan Contohnya. Sebab sefalotoraks merupakan ciri dari organisme kelas crustacea. Alam Indonesiaku Subtema 4. Sabtu 23 Januari 2021 1500. Belajar Biologi Teori Mutasi untuk Materi Dasar SMA.
Source: id.scribd.com
Izin copy soal nya ya om. Telur-telur dierami induk ayam selama 21 hari. Sabtu 23 Januari 2021 1500. Furious 7 2015 Terbaru. Izin copy soal nya ya om.
Source: academia.edu
Lakukan pengumpulan data melalui kegiatan wawancara kepada 10 orang terdekatmu mengenai. Apa kandungan telur dan daging ayam yang berguna bagi tubuh manusia. Dan terakhir organisme ini bernafas menggunakan trakea. Soal dan Jawaban Sistem Organisasi Kehidupan Kelas 7 Kurikulum 2013 No. Pencemaran dapat terjadi karena ulah manusia atau proses alam.
Source: ilmusosial.id
Kamis 3 Desember 2020 0942. Soal dan jawaban berikut merupakan contoh soal untuk latihan menghadapi Ulangan Tengah. Berdasarkan penjelasan itu maka jawaban untuk soal tersebut ialah pilihan jawaban E. Bahan atau zat yang dapat mengakibatkan pencemaran atau polusi dinamakan polutan. Berapa lama telur ayam dapat menetas.
Source: id.scribd.com
Apa sebabe tembung andhahan uga kasebut tembung rimbangan. Apa sebabe tembung andhahan uga kasebut tembung rimbangan. Ada beberapa gaya renang yang diperlombakan seperti gaya bebas gaya kupu-kupu gaya punggung dan gaya dada. Kunci Jawaban Kelas 5 Tema 6 Halaman 128 - 134 Materi Subtema 2. May 14 2018 at 944 pm.
Source: agungdwiputra898.blogspot.com
Materi ini terdapat dalam modul Tema 6. 30 pertanyaan soal lengkap dengan kunci jawaban materi pelajaran geografi tentang sumber daya alam SDA dan lingkungan yang dapat anda pelajari dan dapat anda jadikan sebagai materi belajar dirumah maupun disekolah. Semoga Bermanfaat Para Pembaca Setia SBI Simak Juga Contoh Materi Review Text Lainnya. Siapa yang mengerami telur ayam. Pilihlah salah satu jawaban yang merupakan perlawanan kata dari soal.
Source: ilmusosial.id
Ada beberapa gaya renang yang diperlombakan seperti gaya bebas gaya kupu-kupu gaya punggung dan gaya dada. Materi ini terdapat dalam modul Tema 6. Saat ini sedang berlangsung pembahasan soal dan kunci jawaban materi tentang Pubertas atau kesehatan Reproduksi belajar dari rumah di TVRI. Berapa lama telur ayam dapat menetas. Bencana dan Mitigasi Bencana.
Source: ilmusosial.id
Logika analisis atau kadang disebut sebagai penalaran analisis merupakan salah satu subtes potensi akademik. Lakukan pengumpulan data melalui kegiatan wawancara kepada 10 orang terdekatmu mengenai. Warna Merah Bercetak Tebal Merupakan Jawaban Dari Soal Diatas. Telur-telur dierami induk ayam selama 21 hari. Kamis 3 Desember 2020 0942.
Source: id.scribd.com
22112020 Kumpulan Soal Dependent Dan Independent Clause Beserta Jawaban Lengkap Hallo sahabat BI yang sedang semanagt belajar bahasa inggris pada kesempatan kali ini admin ingin memberikan materi kepada sahabat. Sel jaringan organ sistem organ organisme. Kunci Jawaban Tema 6 Kelas 2 Halaman 48. Lakukan pengumpulan data melalui kegiatan wawancara kepada 10 orang terdekatmu mengenai. Contoh Review Text Sinopsis Film Fast.
Source: ilhamadityagnw.blogspot.com
1532021 TRIBUNNEWSMAKERCOM - Pahami dan pelajari soal dan kunci jawaban latihan UTS dan PTS kelas 3 SDMI materi pelajaran Bahasa Indonesia bagian pilihan ganda dan essay. Soal logika analisis perlu dipelajari oleh para CPNS yang hendak mengikuti seleksi mahasiswa yang ingin melanjutkan studinya dan sebagian orang yang berniat mengikuti TPA untuk tujuan. 30 pertanyaan soal lengkap dengan kunci jawaban materi pelajaran geografi tentang sumber daya alam SDA dan lingkungan yang dapat anda pelajari dan dapat anda jadikan sebagai materi belajar dirumah maupun disekolah. Kunci Jawaban Tema 6 Kelas 2 Halaman 48. Wah terima kasih telah berbagi pengalaman dan informasi.
Source: ilmusosial.id
Logika analisis atau kadang disebut sebagai penalaran analisis merupakan salah satu subtes potensi akademik. Wah terima kasih telah berbagi pengalaman dan informasi. Sebab sefalotoraks merupakan ciri dari organisme kelas crustacea. Pencemaran lingkungan dapat dibedakan menjadi tiga jenis yaitu pencemaran. Kamis 3 Desember 2020 0942.
Source: ilmusosial.id
Alam Indonesiaku Subtema 4. Materi Soal dan Kunci Jawaban Penalaran Analisis. Berbeda dari Seleksi CPNS Sebelumnya Ini Aturan yang belum Pasti Dipakai Lagi Pada CPNS 2021. Soal dan jawaban pemberdayaan komunitas berbasis kearifan lokal. Bahasan kunci jawaban soal kelas 5 SD ini ditujukan kepada orang tua atau wali sebagai pedoman untuk mengoreksi hasil belajar anak.
Source: friskaayuk.blogspot.com
Lakukan pengumpulan data melalui kegiatan wawancara kepada 10 orang terdekatmu mengenai. Alam Indonesiaku Subtema 4. Berbeda dari Seleksi CPNS Sebelumnya Ini Aturan yang belum Pasti Dipakai Lagi Pada CPNS 2021. Bahasa Jawa Tembung Andhahan. 1532021 TRIBUNNEWSMAKERCOM - Pahami dan pelajari soal dan kunci jawaban latihan UTS dan PTS kelas 3 SDMI materi pelajaran Bahasa Indonesia bagian pilihan ganda dan essay.
Source: ilhamadityagnw.blogspot.com
Kali ini ilmu hexa akan memberikan contoh soal dari materi kearifan lokal dan pemberdayaan komunitas. Semoga ini bermanfaat untuk kita semua dan dibawah ini 10 contoh soal lengkap dengan kunci jawabannya sebagai berikut. Kali ini admin akan melanjutkan postingan tentang. 2422021 Berikut kita membahas materi serta contoh soal dan jawaban untuk kelas 6 SD yakni Episode 37. Izin copy soal nya ya om.
Source: ilhamadityagnw.blogspot.com
Kunci Jawaban Kelas 5 Tema 6 Halaman 128 - 134 Materi Subtema 2. Manusia dan Bencana yang tayang pukul 1100 sampai dengan 1130 WIB. Bahasan kunci jawaban soal kelas 5 SD ini ditujukan kepada orang tua atau wali sebagai pedoman untuk mengoreksi hasil belajar anak. 1 Terdapat diafragma antara rongga. Furious 7 2015 Terbaru.
Source: contoh99.github.io
Kamis 3 Desember 2020 0942. Berbeda dari Seleksi CPNS Sebelumnya Ini Aturan yang belum Pasti Dipakai Lagi Pada CPNS 2021. BERLANGSUNG Pembahasan Soal dan Jawaban Materi Pubertas Kelas 4-6 SD di TVRI 3 Desember 2020 SD. Kali ini ilmu hexa akan memberikan contoh soal dari materi kearifan lokal dan pemberdayaan komunitas. Apa kandungan telur dan daging ayam yang berguna bagi tubuh manusia.
Source: ilmusosial.id
2422021 Berikut kita membahas materi serta contoh soal dan jawaban untuk kelas 6 SD yakni Episode 37. Berdasarkan penjelasan itu maka jawaban untuk soal tersebut ialah pilihan jawaban E. Logika analisis atau kadang disebut sebagai penalaran analisis merupakan salah satu subtes potensi akademik. Sel jaringan organ sistem organ organisme. Pilihlah salah satu jawaban yang merupakan perlawanan kata dari soal.
This site is an open community for users to submit their favorite wallpapers on the internet, all images or pictures in this website are for personal wallpaper use only, it is stricly prohibited to use this wallpaper for commercial purposes, if you are the author and find this image is shared without your permission, please kindly raise a DMCA report to Us.
If you find this site convienient, please support us by sharing this posts to your own social media accounts like Facebook, Instagram and so on or you can also save this blog page with the title soal dan jawaban materi rea by using Ctrl + D for devices a laptop with a Windows operating system or Command + D for laptops with an Apple operating system. If you use a smartphone, you can also use the drawer menu of the browser you are using. Whether it’s a Windows, Mac, iOS or Android operating system, you will still be able to bookmark this website.




